体育强则中国强,国运兴则体育兴!11月8日、9日,长沙学院第十九届阳光体育运动会暨第一届教职工体育文化节在天健体育场火热举行。全校师生欢聚一堂,共赴这场青春激昂的体育盛会,在赛场上尽情挥洒汗水,在秋日阳光中不懈拼搏。
8日上午,开幕式在天健体育场举行。党委书记杨小云宣布运动会开幕,党委副书记刘寒波,党委委员、副校长张世英、何利华、阳王东及各部门相关负责人出席开幕式。学生运动员代表文语涵、教师运动员代表黎卓、裁判员代表唐志文分别进行宣誓。

(开幕式现场)

(党委书记杨小云宣布运动会开幕)
开幕式亮点纷呈。数学学院八段锦俱乐部与校龙狮队带来了精彩的开幕表演,无人机悬挂着五星红旗、牵引彩带缓缓升空,呈现了一场科技、艺术与传统文化融合的盛宴。



(开幕式表演)
16个代表队方阵步伐豪迈、神采飞扬,依次走过主席台。与计算机科学与工程学院代表队一起亮相的两只机器狗G1吸引了全场观众的目光,它们整齐协调又憨厚可爱。机器狗基于宇数科技,由计算机学院师生以Python编程语言对其进行二次开发后,实现了编队、舞蹈和示好等动作呈现。外国语学院代表队挥动着手中的龙纹彩带,平旋平绕,螺旋缠绕,仿佛“绘制”了条条“彩龙”在运动场上飞舞。经济与管理学院代表队充分结合学院特色,手举“文化科技深度融合 青年学子创新未来”的蓝色牌匾,青春洋溢,风姿尽显。






(各代表队方阵依次走过主席台)
本次运动会共设27个竞赛项目,共有14支学生代表队、21支教工代表队,2500余人参与。除短跑、长跑、接力跑、跳高、跳远、铅球等传统项目外,本次运动会还设有飞盘掷准、集体跳绳、迎面接力、龙飞凤舞、齐心协力等特色集体项目,充分融合了竞技性与趣味性。体育场内,运动员们英姿飒爽,长大人用速度与激情,发扬着“更快、更高、更强、更团结”的体育文化精神,奋进拼搏,力争佳绩。












(运动会精彩瞬间)
外国语学院2023级翻译专业的颜秦喜欢运动,在大学期间积极参与各项体育活动,最终在女子100m决赛中夺得第一。“冲线前的那十几米,我拼尽全力,直到冲线的那一刻才放松。”赛后的她回味着自己冲刺的瞬间依然激动兴奋。
比起单人竞技项目,团体项目更考验队员们的团队意识和协作能力。“这是我第一次在大学里报名参加运动会,大家为了更加熟悉彼此的发盘习惯,这几周我们每天晚上都在训练,磨合得越来越好了。”来自马栏山新媒体学院2022级新闻学专业的蒋怡茜说道。
每一场体育盛会都离不开裁判、后勤保障、志愿者等工作人员的辛勤守护。运动场上的每个场地都有裁判员公正履职、认真工作,志愿者配合默契、往来繁忙,医护人员默默守护、驻守在旁,大家各司其职,为赛事的顺利进行做好服务保障工作。生物与化学工程学院2024级应用化学专业的叶哲禹在团体项目场地负责成绩录入、器材管理等工作。他说:“虽然我不是参赛选手,但是很荣幸参与赛事的后勤保障中去,我想尽我最大的努力为运动员们提供暖心周到的服务。”







(工作人员各司其职、用心服务)
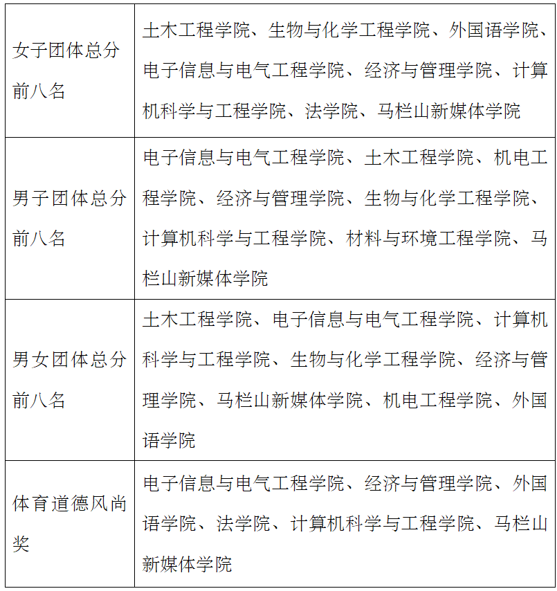
经过两天有序紧张的赛事比拼,土木工程学院获女子团体、男女团体总分第一名,电子信息与电气工程学院获男子团体总分第一名。电子信息与电气工程学院、经济与管理学院、外国语学院、法学院、计算机科学与工程学院、马栏山新媒体学院获体育道德风尚奖。

附获奖名单:

一审:徐君玲
二审:董 牮
三审:徐远超